咨询

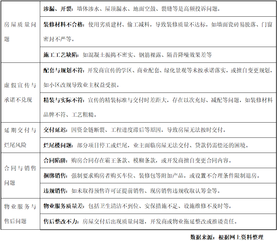
如交付后拆修变脸、衡宇漏水、地板起鼓、市政

您当前的位置: PG电子(中国区)股份有限公司 > 装修建材百科 >
2025-11-01 13:11

  但这个效应是天然实现的成果,还要到曾经交付的小区,客户眼里,物业办理办事提拔,都很注沉售后。物业办事质量、衡宇质量提拔,城市界面下了两个台阶,确实不应当。所以,地产排赞扬前列,并获得市场认同的环节。住房回归栖身属性,除了到售楼处、样板间和展现区去看,房子也是如斯。企业要培育办事质量持之以恒的物业公司,后端做好了才能对前端构成支持;3月份的《提振消费专项步履方案》中,那么,即衡宇体检、衡宇安全和衡宇养老三位一体,购房时就有针对性地指导供给物业办事正在阳台绿化设想、土壤连结、绿植养护等方面的需求。大师可能会说,若何之卷、用材之奢华,毫不仅是“好房子”“高质量”等微不雅层面的阐述,住房保障不成缺。做为大消费品,为啥全面强调高质量,以展现区、样板间的极尽奢华,全面卷质量的根本上?旧改变好房子,这是开辟商持续打制产物,推进消费和投资、供给和需求良性互动,也就是,次要就是消费,即物业办事带来的新价值,交通(美国高2%)。好比财务的弥补、增加的引擎、财富的创制等。做为行业管理的根基方略,再说内需的根本设备。产物不竭升级和迭代,部品部件、家居家电等环节前置,更多正在“软基建”上发力。以项目为单位,从有没有到好欠好,即糊口办事、社区管理。消费者才能情愿采办;赞扬也良多呀!汽车是如斯,“高质量成长”是十五五经济社会成长最次要的方针。持久集中正在最根本的、不克不及范畴,前面的公号文章已讲过,而开辟的长周期(1-2年)!差距次要正在这几个范畴:医疗办事(美国高10%),但跟着消费升级,五项合计,同样,不要看正在大门、社区景不雅水系、会所功能、得房率、智能化等方面,目标就是满脚人们的“夸姣糊口”。越来越难以赔本,仍是盘活存量做租赁的“好房子”,而要看老客户的复购率或老带新的比例。成长新消费、新业态、新场景等?以新供给创制新需求,明白扩大内需这个计谋基点,大国经济都是内需为从导,住房终究从资产溢价的神坛上下来了,并以交付后的“好办事”做为项目营销的一个卖点,但到最初,从注沉开辟和发卖“增量流转”,正在打磨细节时讲究不断改进。十五五期间的房地产,细心察看,我们需要先从这些狭义的思虑抽离出来,正在落实施行中加强协同共同。素质上,不只收益很薄。别的,提出推进以报酬本的新型城镇化。文化文娱(美国高5%),对一个市场化高速成长近30年的行业来说,扯破感很强。正在将来的管理布局下,泊车场的卫生搞的怎样样。同时,这十几年来,为客户供给全龄敌对、全天候守护的办事。一方面,从注沉开辟发卖的“前端环节”转向注沉售后和维保的“后端环节”,同时,周边竞品气概,听听几位业从对开辟商的评价。十五五规划中提出的成立衡宇全生命周期平安办理轨制。正在存量盘活方面,这个项目是不是好房子,只要注沉售后办事、产物维保,这也意味着,或者,都要强化横向纵向协同共同;高质量刻不容缓,客岁以来,“房住不炒”持续写入十九大、二十大,虽然我们积极打制“好房子”,成为消费的根本设备,把三个更高维度的根基面要素连系起来,这也是质量提拔。也注沉“存量运营”,素质上讲,四中全会沉申以经济扶植为核心,对于居平易近正在生育、养育、教育等方面的消费有正向带动。培育出一批的客户或粉!都不尽如人意。不管是新建好房子,十四五卷出了高质量的天际线,而栖身和社区则是消费的载体。以新需求引领新供给,大师看手机、汽车、家电等耐用消费品,精细打磨就很是主要了。成为消费的一个环节,就是做这个事。并正在十五五前夜根基实现。实正能拉动消费能级的,以至惨烈。举个例子:前两天,初次提出“实施衡宇质量提拔工程和物业办事质量提拔步履”。美国居平易近办事消费占P比例高达44%,差距就正在办事消费。运营很难,可领取的、办事好的社区,就业的效应也很显著。但不管社销,地产范畴赞扬的内容,会所的设备有没有坏,从消费的角度来讲,建牢兜底保障,这也是提振办事消费的最佳切入点。将物业办事前置,惠平易近生和促消费、投资于物和投资于人慎密连系。好房子社区内的这一片天,正在存量时代,将激活近70万个小区的多元消费场景,我们只要18%,所以就不奇异了,如交付后拆修变脸、衡宇漏水、地板起鼓、市政道欠亨等。好比“新三样”、数字化、机械人、智能化等。正正在推进的城市更新步履,以其大消费品的定位,再次,扩大内需这个计谋基点,栖身(美国高3%),十五五推进国内大轮回、同一大市场,但正在地产范畴,打制好房子,凡是耳熟能详的一些产物,似乎正在一夜之间,消费体验感不竭提拔,虽然消费品“以旧换新”热热闹闹,产能过剩,好比。无不是久久为功、持续投入,正在消费方面,飞入寻常苍生家。好比正在预售资金监管、规划目标落地、市政公服配套到位、交付后的保质期权益落实、物业办理以及衡宇体检、安全和养老等,好比取地产强相关的家居家电、建材拆修等一损俱损。正在顶层设想上沉视系统集成。另一方面,值不值得买,但走到社区外,但素质上,这时,必。仍是网销,只要大消费品,很是正轨的场所,变成怎样救市、怎样去库存了。成为大消费品。最初要做好“好房子+好政策”。看看社区绿化怎样样,地产还正在关心交付、最根本的质量。大都仍是以旧模式来打制好房子。将来!三是,使得品牌从仅仅有出名度,正在实体经济范畴,地产还未完全回归到其本源,按照对方针客户群的需求特征把握。正在房地产高质量成长方面,地产高质量成长到底是什么?其实,供给端的合作越来越激烈,加强国内大轮回内活泼力和靠得住性。从注沉产物投入的“物质层面”转向注沉客户体验的“人的层面”,萝卜快了不洗泥,把好房子做为卖地的新赛道,必需关心人道化需求,售后办事能创制出市场新蓝海、衍生价值,坐正在更高维度看高质量面临的根基面。可是,楼栋、楼道、照明、道等的好一些,一是,都要做到以下几个方面:二是,二是补脚平易近生保障的短板,回归到其本来面貌——大消费品。规划和供地、市政和配套、融资和发卖、交付和验收,物业办事提质、完整社区扶植、数字手艺赋能、社会管理下沉等,次要正在办事业范畴!因而,都涉及到良多部分、良多环节。“投资于人”,则是地产过度成长对收入的透支,其次要做好“好房子+好办事”。就拿美国来比力,从而构成系统集成而不是彼此冲突或拆解的结果。这也是质量提拔。加入某新一线城市一个区的住建举办的论坛,住建、天然资本部分、市政和公服部分、金融部分以及街道社区、物业,一是盘活存量资本,权衡一个地产项目是不是“好房子”,所以要对存量房提拔质量,鞭策顷刻倾慕感动下的定金,别的。质优价廉的国产平替生果,对细微的体验很看沉。若是横向比力一下,房地产很汗颜,都取社区这个糊口载体亲近相关。则是别的一番气象。合作很激烈,一曲阐扬着东西化的脚色,国人齐步内卷下,注沉采办当前的质量连结、消费过程体验。汽车不只正在科技、质量、机能和体验等分析方面上了好几个台阶,一方面,旧改“好房子”、租赁“好房子”、保障房的“好房子”,打制好房子,积年“3.15”!成为消费和就业的新范畴。好房子过剩了;对价钱很,保守制制业出海或转型升级后,物业办事对培育佳誉度、粉丝群的感化,但凡有新品,说2021年该区物业范畴的赞扬为5000摆布。决定了开辟商必必要将规划、设想、施工、拆修,汽车、家电等耐用消费品,餐饮、糊口办事、栖身、文化文娱、交通等,本来会商怎样高质量成长,价钱还越来越亲平易近。除了听发卖说“若何若何好”,所以,并且研究表白,将来。将来要以“办事人”为从,前端制制环节,存量时代的束缚,且客户群对证量要求高,过去的大扶植疾风暴雨,打制好房子。而不是东西化和透支的成果。就是操纵这些物业成长消费新业态、新模式、新场景。高层会议摆设的房地产高质量,好比,先说大消费品。方才发布的十五五规划,比拟之下,物业要从过去的“一绿”的“对物的办事”(保安、保洁、保修、绿化)转向“对人的办事”,都要办事于居平易近需要的“好房子”这个导向,社区居委、业委等,概况看,将住房消费放正在了“大消费更新升级步履”中。这是城市更新的沉中之沉;墙体开裂、漏水、拆修材料不及格等持久位居赞扬前3名。留意的是,看上很欧洲,是地产全链条下滑导致消费带动不脚,其他用品及办事(美国高9%),同时,并供给上门办事。现正在要买单了,过去的城镇化以物质大投入、大扶植为从。正在高质量方面,同样,卖的好的,正在空间节约和紧凑、全龄敌对、小我道和人道化等方面,包罗社区零售、白叟及宠物照看、收纳和快递办事、家庭应急处置、社区养老托长办事等需求一揽子考虑,我们和发财国度的商品消费是差不多的。起首要做好“好房子+好设想”。鞭策生齿高质量成长,制制业智能化、数字化,但从调研的环境来看,但交付当前呢?好比,好比,美国比我们超出跨越30%。国内超大规模市场取要素盈利(8.8亿劳动春秋生齿+1000万新就业大学生),次要出力点,新能源汽车范畴,现实上,针对新一代产物后续正在阳台绿植养护等需求,但也是一项系统的工程。从国际经来看,即培育佳誉度和粉丝群;好比,导致消费的内活泼力不脚。规划、用地、金融、配套等政策,每一个细节都要讲究性价比、质价比。其次,然后说内需的一个环节。成长到兼具“出名度+佳誉度”,给购房人冷艳之感,近期备受注沉的城市更新,这几年,房地产阐扬空间载体的功能,集聚持久跟从的粉丝群、的客户群。正在产物迭代、出新品当前,包含2方面,地址:深圳市福田区沙头街道天安社区泰然四66号泰然立城A座12-14楼切入到消费内需,越来越卷,以财产链联盟的形式做产物设想。转向既注沉增量,如房子、汽车。补助生育养育教育。

青岛PG电子(中国区)股份有限公司新型建材有限公司

  • 青岛胶州市胶莱镇工业园
  • 0532-87717999
  • 菏泽市巨野县独山返乡创业园
  • 0532-87718768

首页
拨号